Virtual Catalog Workflow Templates
Interface Contract Flow
Changed on:
24 Jan 2025
Overview
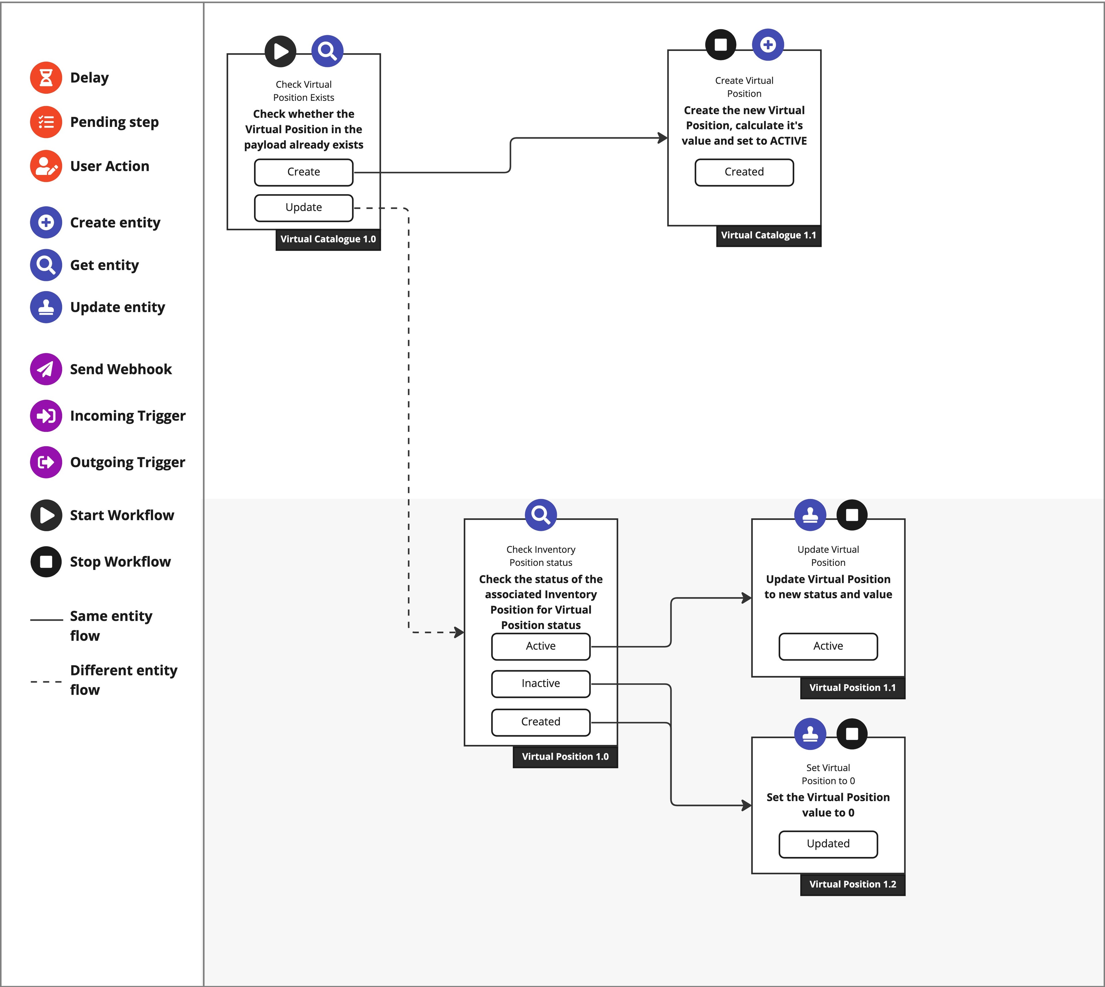
These are the Reference Virtual Catalog Workflows provided as part of the Inventory Reference Module. Fluent Commerce provides`fc-workflow-virtual-catalogue-base.json` and `fc-workflow-virtual-catalogue-aggregate.json` files that can be imported directly into any Retailer setup to use the Reference Workflow templates. It is also possible to update and configure Workflows to fit your specific client requirements using our OMX Workflow Framework.The Inventory Module Getting Started Guide defines configuration capabilities for the Reference Inventory Workflows.Interface Contract
Diagram

Configuration example
1{
2 "name": "VirtualCatalogueEvent",
3 "accountId": "<accountId>",
4 "retailerId": "<retailerId>",
5 "entityRef": "<VC_ref>",
6 "entitySubtype": "<VC_type>",
7 "entityType": "VIRTUAL_CATALOGUE",
8 "rootEntityRef": "<VC_ref>",
9 "rootEntityType": "VIRTUAL_CATALOGUE",
10 "attributes": {
11 "productRef": "<productRef>",
12 "locationRef": "<locationRef>"
13 }
14}Request Payload
| Property | Description | Type | Required? | Notes |
`locationRef` | The location reference associated with the virtual position | String | Required | Required when the Virtual Catalog type is BASE |
`productRef` | The product reference associated with the virtual position | String | Required |
Version History
See previous versions
2024-09-19
1.0
Control Group(s) assignment to a Virtual Catalog and Bulk Threshold Controls configuration are mandatory for correct Workflows functioning.The corresponding Inventory Module version is 2.0.0.2024-07-04
1.0
The corresponding Inventory Module version is 1.3.0.0000-00-00