AllocateConfirmedItemsByFulfilmentExpiry
Changed on:
12 Aug 2025
Overview
Allocates picked items to all Fulfilments in the Wave. Priortizing the Fulfilments expiring first and not in specified statuses. Secondly, notifies Fulfilments with the specified event name.| Plugin Name | Fulfilment Reference Module |
|---|---|
| Namespace | {{accountId}}.fulfilment |
UI Description
Allocates picked items to all Fulfilments in the Wave. Priortizing the Fulfilments expiring first and not in specified statuses. Secondly, notifies Fulfilments with the specified event name.
Accepts
- Wave
Actions
- Type: sendEvent
- Condition: Always
- Description: Sends an event containing the items picked by the Store associate, and how the individual items were then allocated to the Fulfilments.
Rule parameters
| Properties | Type | Description |
| eventName | `string` | Name of the outgoing event sent for each Fulfilment |
| excludedStatuses | `Array of Strings` | The statuses of the Fulfilments that should be excluded from having picked items allocated to them |
Event attributes
| Name | Type | Required? | Default | Description |
| pickedItems | `Array of PickedItems` | Yes | N/A | Contains the details of what was picked for each item. |
Attribute Types
PickedItems
| Name | Type | Required? | Description |
| productRef | `string` | Yes | The ref of the item that was picked |
| availableQty | `integer` | Yes | The quantity of the item that was picked by the store associate |
| catalogueRef | `string` | Yes | The catalogue of the product that was picked |
Detailed Technical Description
Detailed Rule Logic

- Checks if event attribute
`pickedItems`is null or empty, if this is true then "Event does not have`pickedItems`attributes" - Validate each
`pickedItem`to ensure the items are valid by:- Check
`availableQty`is less than 0 then --> "`pickedItem``availableQty`is negative for`productRefs`" - Check
`productRef`is blank or empty then --> "`pickedItem``productRef`is empty or blank"
- Check
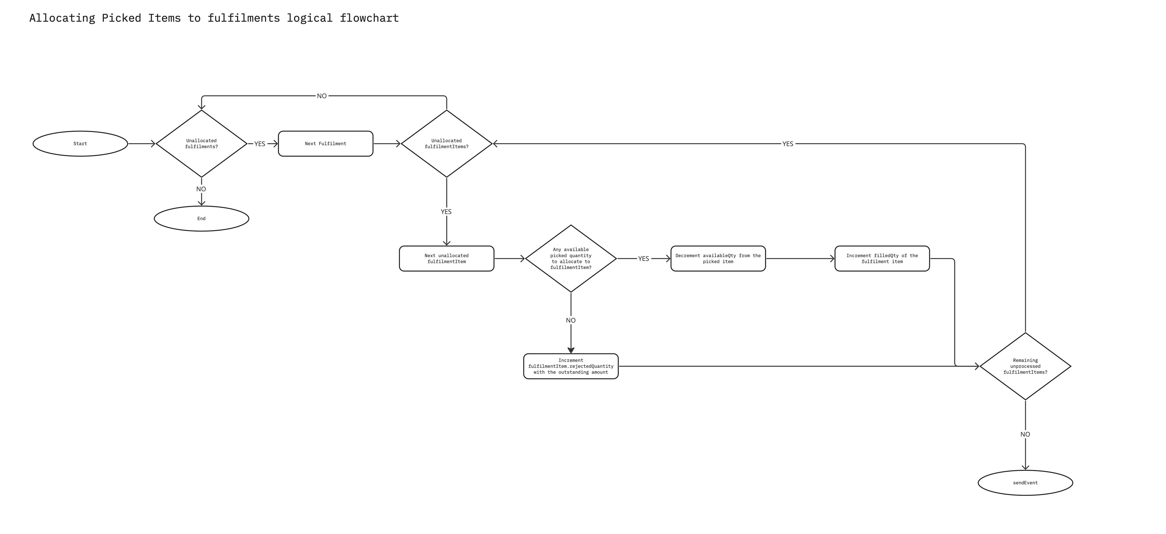
- Loop through each
`FulfilmentItem`and determine if there is an available quantity from the picked items to allocate to that Fulfilment. If so, we then set the`FulfilmentItem.filledQuantity`equal to the amount requested and decrement the`availableQty`for that item. - If, you can't allocate any of the available quantity to a
`FulfilmentItem`, then set the rejected quantity equal to the outstanding amount. Note, Fulfilments can be partially fulfilled, you still allocate available quantities to a Fulfilment even if one particular line could not be filled. - For each Fulfilment, send an event, the details of what is contained in that event can be found in the Actions section below.