Author:
Kirill Gaiduk
Changed on:
3 Oct 2025


`ACTIVE` or `INACTIVE` Status)
The sourcing logic is designed to evaluate fulfillment Locations with two key goals:
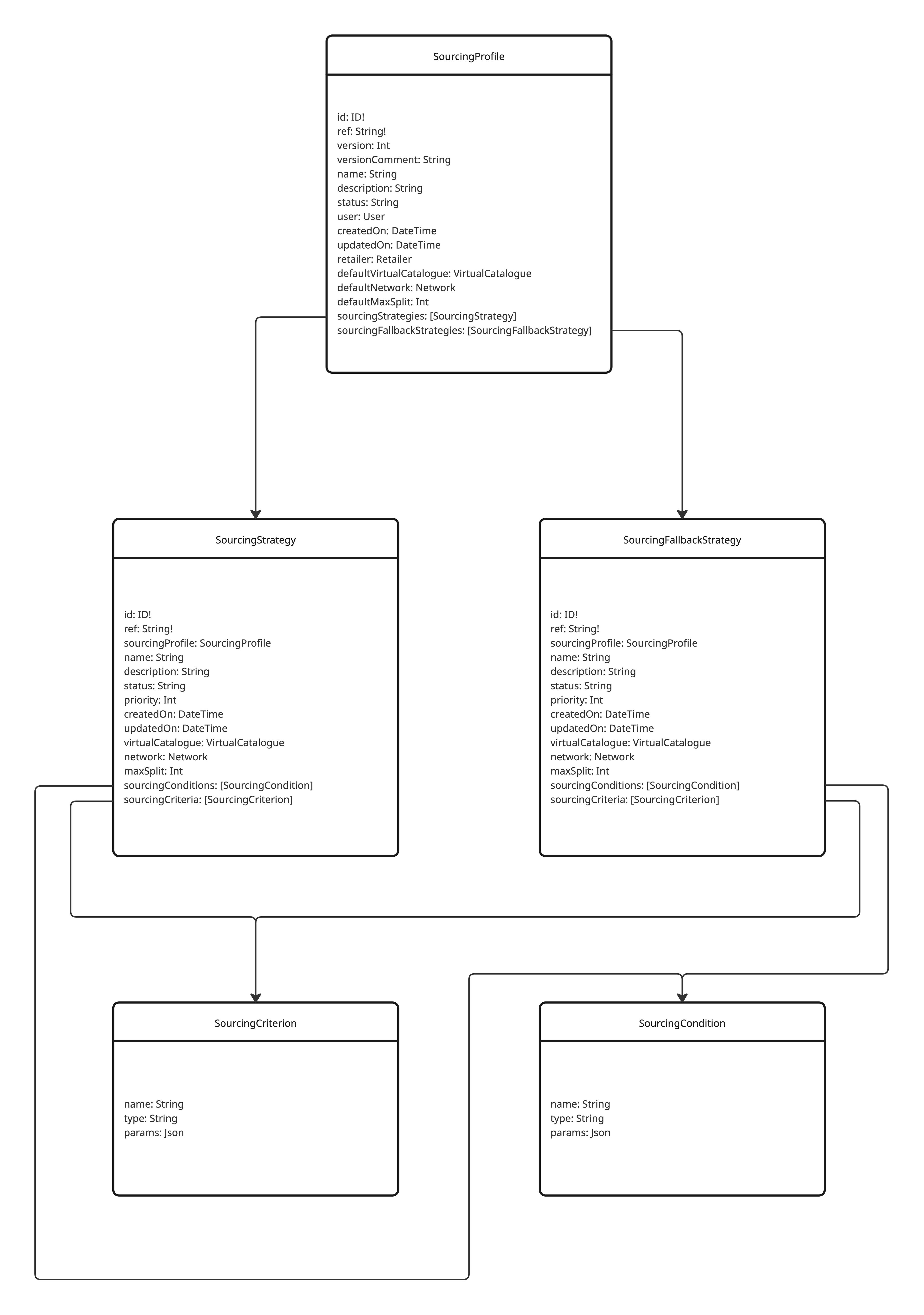
2) Sourcing Profile Triggered`defaultNetwork`, or overridden at the Sourcing Strategy level - `network`)`maxSplit` value)| Calculation | Rating | |
| Location 1 | (100* - 50) / 100* | 0,5 |
| Location 2 | (100* - 100) / 100* | 0 |