Stock Segmentation - Data Model and API Overview
Essential knowledge
Intended Audience:
Technical User
Author:
Kirill Gaiduk
Changed on:
27 Mar 2026
Overview
Stock Segmentation extends Fluent’s Inventory and Virtual Catalog data models to represent multiple logical segments for the same product and location using explicit, queryable factors.Stock Segmentation supports scenarios such as channel-specific reservations, manufacturing batch traceability, compliance restrictions (for example by country of origin), and supplier-level inventory management while preserving a single physical inventory model per product and location.This document explains the data model and GraphQL API capabilities introduced for Stock Segmentation.Key points
- Physical stock in the Inventory Catalog is represented through Inventory Quantities that can be segmented using dedicated fields such as
`condition`,`expiresOn`,`countryOfOrigin`,`channel`,`manufacturer`,`manufacturerBatchNumber`,`supplier`, and`segment1/2/3` - Inventory Quantities support parent-child hierarchies, allowing multi-level segmentation trees to be modeled explicitly via the parent relationship
- Inventory Quantities can be linked to operational entities using
`associationType`and`associationRef`, particularly for reservation linkage and traceability - Virtual availability can expose a single customer-facing segment using Virtual Segments
- Segmentation fields are exact-match searchable to ensure predictable query behavior (partial matching is not supported)
Data Model
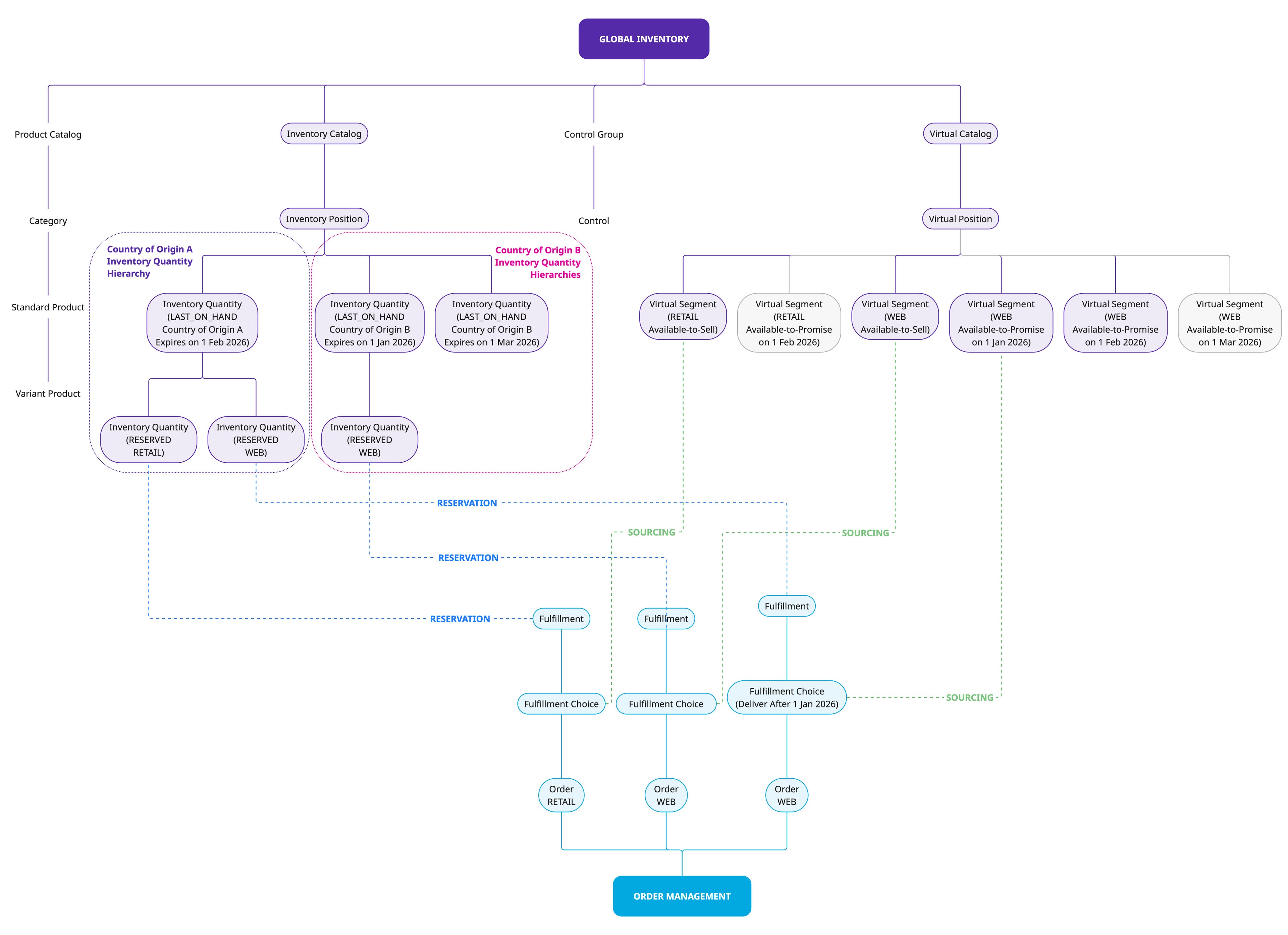
The following mind map shows where the Stock Segmentation solution sits in the Fluent platform.
- Physical inventory is segmented by Country of Origin into Inventory Quantity hierarchies (Country A and Country B)
- Retail orders are eligible to source only from Country A inventory
- Web orders may source from both Country A and Country B inventory
- Allocation follows a first-expiry-first-out (FEFO) principle within the eligible segmentation scope
- Reservations are created directly against the earliest-expiring eligible
`LAST_ON_HAND`Inventory Quantity - Grey Virtual Segments indicate that no inventory is Available-to-Promise for that channel at the specified date, based on eligibility and expiry constraints
- Reservations are created directly against the earliest-expiring eligible
The following data model outlines the entities available to manage Stock Segmentation.

Entities
These are the core entities involved in Stock Segmentation.| Entity | Description |
`InventoryPosition`1 | Inventory Position is the core aggregate entity representing the complete inventory state for a specific product (SKU) at a specific inventory node: a warehouse, store, fulfillment centre, or drop-ship supplier. It is the primary unit of inventory tracking in the platform. A single Inventory Position consolidates all the granular stock information for that product-location combination into one addressable record. |
`InventoryQuantity`2 | Represents a portion of physical inventory within an Inventory Position. In Stock Segmentation, Inventory Quantities may include segmentation attributes (for example `condition`, `supplier`, `countryOfOrigin`, `manufacturer`, `manufacturerBatchNumber`, `expiresOn`, `segment1/2/3`) that logically partition stock without creating multiple physical positions. |
`VirtualPosition`3 | Represents baseline Available-to-Sell inventory for a product at a location. Availability is derived from the underlying segmented Inventory Quantities and reflects the aggregation logic applied across those quantities. |
`VirtualSegment`4 | Represents customer-facing availability scoped to a single segmentation dimension (`type` and `value`). Virtual Segments allow segmented availability to be exposed without duplicating the physical inventory model. |
Relationship Details
The following relationship patterns are foundational in the Stock Segmentation model.| Relationship | Type | Description |
| Position to Quantities | One `InventoryPosition` to many `InventoryQuantity` | A single Inventory Position holds all Inventory Quantities for a product at a location, including segmented quantities. This preserves a single physical anchor while allowing multiple logical partitions of the same stock to coexist and be aggregated consistently. |
| Quantity to Quantities | One `InventoryQuantity` to many `InventoryQuantity` | Inventory Quantities support explicit parent–child relationships via the `parent` reference. This allows derived lifecycle states (such as reservations or other operational states) to be anchored to a specific segmented quantity, ensuring availability is reduced at the correct segmentation scope. |
| Quantities to Associated Entity | Many `InventoryQuantity` to one associated entity | Inventory Quantities can be linked to operational records using `associationType` and `associationRef`. In Stock Segmentation, this is primarily used to tie reservations or other lifecycle records to a specific segmented quantity for traceability and accurate availability calculations. |
| Virtual Position to Segments | One `VirtualPosition` to many `VirtualSegment` | A single Virtual Position represents baseline availability. Virtual Segments expose availability scoped to a single segmentation dimension (`type` and `value`), enabling channel, market, or customer-facing views without altering the physical inventory structure. |
GraphQL Operations
This section summarizes the GraphQL queries and mutations commonly used to work with Stock Segmentation.Mutations
| Operation | Description | Common Stock Segmentation Inputs | Returns | Comment |
`createInventoryQuantity` | Creates an Inventory Quantity record representing a segmented portion of physical inventory or a derived lifecycle record |
| `InventoryQuantity` | Use to create segmented quantities and derived quantities anchored to a specific segment |
`updateInventoryQuantity` | Updates an existing Inventory Quantity as inventory progresses through its lifecycle |
| `InventoryQuantity` | Use to maintain segmentation data and derived records over time |
`updateInventoryQuantityChildren` |
|
| List of updated `InventoryQuantity` |
|
`createVirtualPosition` | Creates a Virtual Position and its Virtual Segments used for customer-facing segmented availability |
| `VirtualPosition` (with segments) | Preferred way to create segmented availability projections |
`updateVirtualPosition` | Updates a Virtual Position and its availability segments |
| `VirtualPosition` (updated segments) | Use to maintain segmented availability projections as they change |
Queries
| Operation | Description | Common Stock Segmentation Filters | Returns | Comment |
`inventoryPosition.quantitiesAggregate` | Aggregates Inventory Quantities under a specific Inventory Position based on lifecycle and segmentation filters |
| Aggregate totals (quantity summary) | Primary pattern for position-scoped segment totals |
`inventoryQuantity.quantities` | Retrieves the direct child quantities for a given parent Inventory Quantity |
| List of child `InventoryQuantity` | Returns one hierarchy level (direct children only). Useful for tracing derived states |
`inventoryQuantity.quantitiesAggregate` | Aggregates the direct child quantities for a given parent Inventory Quantity |
| Aggregate totals (child summary) | Use to summarize derived quantities anchored under a specific segmented quantity (for example reservations) |
`inventoryQuantities` | Searches inventory quantities at a catalog level using filter criteria |
| List of `InventoryQuantity` | Useful for reporting or reconciliation patterns not constrained to a single position |
`inventoryQuantityAggregate` | Aggregates inventory quantities at a position level |
| Aggregate totals | Use when totals are needed without retrieving records |
`virtualPosition` | Retrieves virtual availability, including segmented availability evaluation |
| `VirtualPosition` (+ selected segment availability) | Returns either baseline Virtual Position quantity or a matching Virtual Segment quantity depending on inputs |
`virtualPositions` | Retrieves virtual availability across multiple positions |
| List of `VirtualPosition` | Use in sourcing and promising flows requiring multi-position evaluation |
`virtualPosition.segments` | Retrieves the Virtual Segment records attached to a specific Virtual Position |
| `VirtualSegmentConnection` | Use when underlying segment records are needed instead of only the resolved quantity returned by `virtualPosition` |
Explanation Through An Example
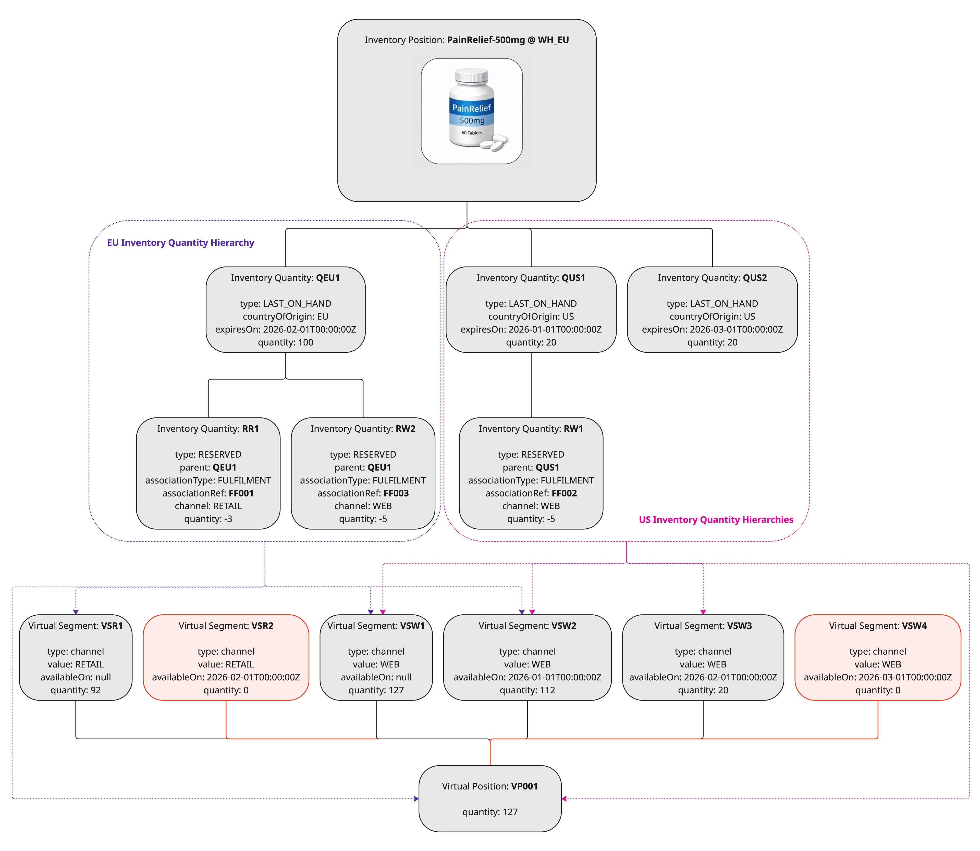
This example serves as a practical walkthrough of how segmented physical inventory quantities and channel-scoped availability are intended to be represented for a single product and location.High-Level Example
- Product PainRelief-500mg is managed at location WH_EU
- Physical stock is segmented by country of origin and expiry date
- Retail and Web channels have different sourcing eligibility rules

Narrative Overview
- A single Inventory Position anchors all stock for PainRelief-500mg @ WH_EU.
- The physical model contains three sibling Inventory Quantities:
- EU stock: 100 units, expires 2026-02-01
- US stock: 20 units, expires 2026-01-01
- US stock: 20 units, expires 2026-03-01
- Reservations are anchored directly to specific segmented quantities with two important behaviors illustrated:
- Channel-scoped eligibility
- Retail reservations can only be created against EU stock
- Web reservations can be created against EU or US stock
- Expiry-driven allocation (FEFO)
- Inventory is consumed from the earliest eligible expiry first
- However, expiry eligibility is evaluated relative to the order’s delivery window. For example, fulfillment FF003 (deliver after 2026-01-01) cannot reserve against the US batch expiring on 2026-01-01, so it reserves against EU stock instead
- Channel-scoped eligibility
- Virtual Segments then expose this segmented physical model as channel-specific availability projections without duplicating the physical inventory.
Calculation Walkthrough
- Available now (VP001)
`LAST_ON_HAND`Inventory Quantities are reduced by reservations already committed against them: VP001 = (100 - 3 - 5) + (20 - 5) + 20 = 127 - Baseline Retail Availability (VSR1)
Retail can source EU only: VSR1 = 100 (EU stock) − 3 (Retail reservation) − 5 (Web reservation) = 92 - Retail available as of 2026-02-01 (VSR2)
Retail future segment returns 0 because no additional EU inventory becomes eligible: VSR2 = 0 - Baseline Web Availability (VSW1)
Web can source EU + US: VSW1 = (100 - 3 - 5) + (20 - 5) + 20 = 127 - Web available as of:
- 2026-01-01 (VSW2)
The US batch expiring on that date is no longer eligible (it is also assumed that the order for which the reservation was made has been fulfilled) --> availability decreases accordingly: VSW2 = (100 - 3 - 5) + 20 = 112 - 2026-02-01 (VSW3)
EU batch expires (the orders have been fulfilled) --> only remaining eligible stock is reflected: VSW3 = 20 - 2026-03-01 (VSW4)
All batches expired: VSW4 = 0
- 2026-01-01 (VSW2)
API Usage
The inventory quantities and availability shown in this example are created and retrieved using the GraphQL mutations and queries described in the GraphQL Operations section. In particular:- Segmented physical quantities and reservations are created via
`createInventoryQuantity`mutation. Reservations are anchored using:`parent``associationType``associationRef``channel`
- Channel-scoped availability is retrieved via
`virtualPosition`/`virtualPositions`queries. Segmented date-based availability is retrieved using the following parameters:`segment``type``value`
`availableOn`
Key Insights
- Reservations are anchored to a specific segmented Inventory Quantity
- This ensures that availability is reduced only within the eligible segment, preserving deterministic channel-specific availability and expiry-based allocation
